- 23년 말 연체율 23.36%, 고정이하비율 23.16%
- 연체 채권, 전국 79개 저축은행 중 가장 높아
- 부동산 관련 대출, 76%가 부동산에 집중
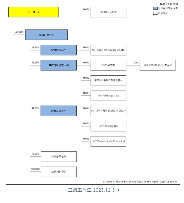
- 최평규 SNT그룹 회장 지분율 100% 저축은행
[편집자주] 기업의 위험징후를 사전에 알아내거나 원천적으로 차단한다는 것은 어려운 일이다. 내용이 어렵거나 충분하지 않다면 호재와 악재를 구분하기 조차 어렵다. 일부 뉴스는 숫자에 매몰돼 분칠되며 시장 정보를 왜곡시키는 요인으로 지적되기도 한다. 현미경으로 봐야 할 것을 망원경으로 보면 아무것도 보이지 않는 이치다. ‘현미경’ 코너는 기업의 과거를 살피고 현재를 점검하며 특정 동선에 담긴 의미를 자세히 되짚어 본다.
뉴스웨이브 = 이태희 기자
부동산 경기 침체 지속으로 제2금융권 중에서도 특히 저축은행들의 부실이 심해지고 있다.
이런 가운데 최평규 SNT그룹 회장이 지분 100%를 갖고 있는, 경남 창원 소재 SNT저축은행의 부실 정도가 전국 79개 저축은행들 중에서 최악 수준인 것으로 나타났다.
17일 저축은행중앙회 소비자포털 경영공시자료에 따르면 전국 79개 저축은행들 중 2023년 말 기준 1개월 이상 연체 채권비율이 가장 높은 곳은 SNT저축은행이다.
SNT저축은행의 작년 말 연체율은 무려 23.36%로, 1년 전 13.72%에 비해 10%포인트 가까이 급등했다. 전체 대출의 5분의1 이상이 연체 상태로, 이자를 제대로 못 받고 있다는 얘기다.
SNT저축은행 다음으로 작년 말 기준 연체율이 높은 곳은 파주 안국(18.13%), 광주 동양(15.57%), 구미 라온(14.87%), 상상인플러스(14.74%), 상상인(13.83%) 저축은행 등의 순이다. SNT저축은행과 차이가 큰 편이다.
보통 3개월 이상 연체되거나 회수가 사실상 어렵게 된 부실채권을 뜻하는 고정이하여신비율도 SNT저축은행은 작년 말 23.16%로, 1년 전 15.71%에 비해 7.45%포인트나 급등했다.
이 저축은행보다 고정이하여신비율이 높은 저축은행으로, 경북 포항 소재 대아저축은행(24.23%) 한 곳이 더 있기는 하다.
하지만 대아저축은행은 작년 말 기준 자산 89억원, 자본총계 7.5억원, 예금잔액 77.7억원, 대출채권 11.9억원에 각각 불과할 정도로 영세한데다, 계속된 영업부진으로 누적결손이 656억원에 달하는 저축은행이다.
사실상 영업에 손을 놓다시피 하고 있는 저축은행이어서 규모가 어느 정도 이상이 되고, 정상적으로 전국에서 영업 중인 저축은행들 중에서는 SNT저축은행의 고정이하여신비율이 가장 높다고 볼 수 있다.
SNT저축은행의 부실 정도가 이처럼 전국 최고 수준이 된 것은 부동산이나 그 관련 업종에 지나치게 많은 대출을 해주었기 때문이다. 작년 말 총 대출 잔액 1022억원 중 무려 75.8%에 달하는 775억원이 요즘 계속 문제가 되고 있는 부동산PF대출과 건설업 및 부동산업 등에 대한 대출이다.
특히 부동산PF대출 101억원 중 연체가 없는 정상 여신은 36억원(35.6%)에 불과하다. 나머지는 조금이라도 연체가 있거나 연체가 길어져 사실상 회수가 어려워지고 있는 대출들이라는 얘기다.
이 부동산PF대출금의 연체율은 18.81%, 고정이하비율은 18.8%에 각각 달한다. 이 저축은행이 건설업체들과 부동산업체들에 각각 내준 대출금 227억원, 447억원의 연체율도 19.38%와 19.24%에 각각 달한다. 현재 미분양이 심한 경남-부산 일원 부동산 관련 대출이 많아 이런 현상이 생긴 것으로 보인다.
부동산PF대출 부실이 심해지는 바람에 전체 대출 중 정상여신의 비율도 22년 말 73.1%에서 23년 말 53.9%로 크게 떨어졌다. 전체 대출 중 절반 정도만 연체가 없는 정상 상태 여신이라는 얘기다.
이렇게 대출 부실이 심해지자 작년 SNT저축은행은 40억원의 대손충당금을 새로 쌓았다. 2022년 한 해 동안 쌓은 충당금 13억원의 3배가 넘는 규모다. 대손충당금을 많이 쌓을수록 비용이 늘어나 그만큼 순이익을 까먹을 수 밖에 없다.
작년 말 총자산규모 1485억원에 영업점은 단 1개, 전 임직원 13명에 불과한 이 소형 저축은행은 다른 중대형 저축은행들이 부실 지표들을 낮추기 위해 자주 동원하는 대출채권 매각이나 상각(제각) 같은 조치들도 거의 하지 않았다.
결국 2022년 9억원 영업이익에서 작년 30억원의 영업적자에 빠졌고, 당기순이익도 같은 기간 7.5억원 흑자에서 23억원 적자로 적자 전환했다.
다른 많은 저축은행들처럼 부실 위험이 높은 대출을 적극 줄이다보니 SNT저축은행의 총대출잔액도 22년 말 1217억원에서 23년 말 928억원으로 23.7%나 줄었다. 이 때문에 총자산도 같은 기간 1718억원에서 1485억원으로 13.5% 감소했다.
작년 저축은행업계에서 광범위하게 발생했던 예금이탈 현상의 영향을 이 저축은행도 받아 같은 기간 예금잔액 역시 1257억원에서 1044억원으로 17%나 감소했다.
1971년 ‘청운무진’이란 상호로 설립된 SNT저축은행은 ‘청운상호신용금고’ ‘경우신용금고’ ‘경우상호저축은행’ 등의 상호를 거쳐 2005년 ‘S&T상호저축은행’으로 이름이 바뀌었다. 이때 최평규 회장이 인수한 것으로 보인다.
2004년에는 예금보험공사 저축은행 경영평가 전국 1위를 차지하기도 했다. 2002년에만 1억원 적자를 냈을 뿐 그동안 적자를 낸 적도 없다가 작년에 다시 오랜만에 적자를 냈다.
SNT저축은행은 경남-부산지역의 대표적 중견그룹인 SNT그룹 계열사로, 최평규 SNT그룹 회장이 지분 100%를 갖고 있다. 최 회장 개인 회사로 봐도 된다. 최 회장 일가가 이 저축은행에 가입해준 예금만 23년 말 현재 155억원에 달한다. 1년 전 148억원보다 7억원 늘었다.
최 회장 외에 SNT 계열사들인 SNT다이내믹스가 작년 말 현재 200억원, SNT모티브가 100억원의 예금을 각각 들어주고 있다. 최 회장 일가 예금까지 합치면 모두 455억원으로, 이 저축은행 전체 예금의 43.5%에 달한다. 1년 전 368억원에 비해 29%나 늘어났다.
여러 이유로 저축은행 예금 이탈이 많았던 작년에 이 저축은행은 최 회장과 계열사들의 도움을 많이 받은 셈이다. 반면 SNT 계열사들이나 최 회장이 이 저축은행에서 빌려 쓰고 있는 대출 기록은 감사보고서 상에 없다.
경남 김해 출신인 최평규 회장은 부산남고와 경희대 기계공학과를 졸업한 후 기계관련 업체에서 근무하다 1979년 열기계 생산기업인 삼영열기를 창업했다. 이후 한국중공업 등에 납품하며 삼영을 견실한 중소기업으로 성장시켰고, 2003년 통일중공업(현 SNT중공업)을 인수했다.
최 회장은 이를 기반으로 공격적인 M&A에 나서 현재의 SNT그룹을 일궈 냈다. 2003년 호텔설악파크, 2006년 대우정밀(현 SNT모티브), 2007년 효성기계공업(현 SNT모터스)을 각각 인수, 완성차 사업에 진출했다. 2008년에는 그룹 지주회사인 SNT홀딩스를 설립, 그룹 면모를 갖췄다
SNT그룹은 지주회사인 SNT홀딩스가 열교환기,보일러 제조업체인 SNT에너지, 자동차부품과 방산제품 제조업체인 SNT다이내믹스와 SNT모티브 등 상장 4개사를 포함해 모두 15개 계열사를 거느리는 구조다. 올해 72세인 최 회장이 지주사 지분 50.76%로, 그룹을 장악하고 있다.
2023년 지주사 연결 기준 총자산 2조7017억원에 작년 연결 매출 1조8957억원, 영업이익 1789억원, 당기순익 1642억원을 각각 올렸다. 매출과 이익이 매년 조금씩 늘고 있고 영업 실적은 나쁘지 않은 편이다.
최 회장은 작년 지주사 연말 배당으로 최근 66억원을 받았으나 작년 지주사의 5억원 이상 연봉 수령자 명단에는 없었다. 비상근 회장으로 연봉을 받기는 하되 연봉액수가 5억원이 안되는 것으로 보인다. 최대 계열사인 SNT모티브나 SNT다이내믹스, SNT에너지 등에서도 연봉을 수령했다는 기록은 없다.
자기 지분이 100%인 SNT저축은행에서도 지금까지 배당을 챙겼다는 감사보고서 공시가 전혀 없다. 그룹 실적이 괜챦은 편인데도 최 회장은 다른 많은 재벌 회장들처럼 회삿돈을 거액 배당이나 연봉, 아니면 다른 변칙적인 방법들로 이러저리 빼가는 스타일은 아닌 것으로 보인다.
이런 최 회장이 하필이면 자기 개인 회사인 SNT저축은행의 부실 급증만은 제대로 막지 못한 이유는 알려지지 않고 있다. 워낙 작은 저축은행이어서 회장이 크게 관심을 두지 않았을 수도 있다.
한 금융계 관계자는 “2022년 하반기 이후 지역 부동산 경기 급냉으로 부동산PF대출과 지역 건설업체 대출 등에서 부실이 갑자기 많이 생기면서 최 회장이나 SNT로서도 손 쓰기 어려웠을 것”이라고 말했다.
관련기사
- [현미경] 카카오 김범수, 개인회사서 '이례적 중간배당'...무슨 일?
- [현미경] '광동제약 오너 일가 부당내부거래 의혹' 꼼꼼히 따져보니
- [현미경]현대차 지배구조개편 시급한데...정의선 회장 '느긋'한 이유는
- [현미경]동화기업, 신평사 잇단 신용등급 전망 하향...이유는
- [현미경] 신동빈의 고민, 롯데쇼핑 각 사업부문 시장점유율 계속 내리막
- [현미경] 메리츠금융, 조정호 회장 '화수분 배당'...2306억 뭉칫돈 챙겨
- [현미경] 부산 국제저축은행, 작년 예금 감소율 '전국 최고'
- [현미경] 저축은행 17곳, 부동산 대출비중 50% 넘는다
